Secretaria Municipal de Urbanismo e Licenciamento
Como publicar uma nova camada no GeoSampa?
Quinta-feira, 3 de Abril de 2025 | Horário: 12:23
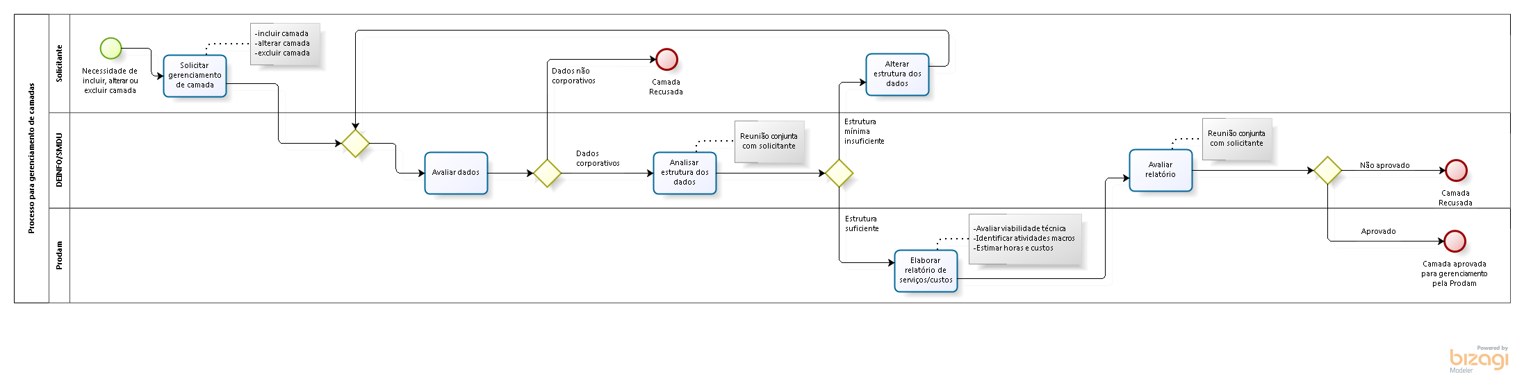
Caso sua Secretaria queira publicar informações geoespaciais no mapa, entre em contato via o email geosampa@prefeitura.sp.gov.br ou envie um SEI para solicitar a inclusão.
Essas informações serão analisadas tanto no aspecto coorporativo (potencialidade de uso por outras secretarias/órgãos) como no aspecto técnico onde será verificada a estrutura dos dados disponíveis (tipo de arquivo, formato, etc).
Feita esta avaliação prelimiar, os arquivos são enviados a Prodam para análise específica. Nesta fase serão verificadas as atividades necessárias para a produção da nova camada no GeoSampa.
Maiores detalhes podem ser vistos no fluxograma anexo
collections
Galeria de imagens
HAND TALK
Clique neste componente para ter acesso as configurações do plugin Hand Talk
