Fundação Theatro Municipal

Organograma e Estrutura administrativa

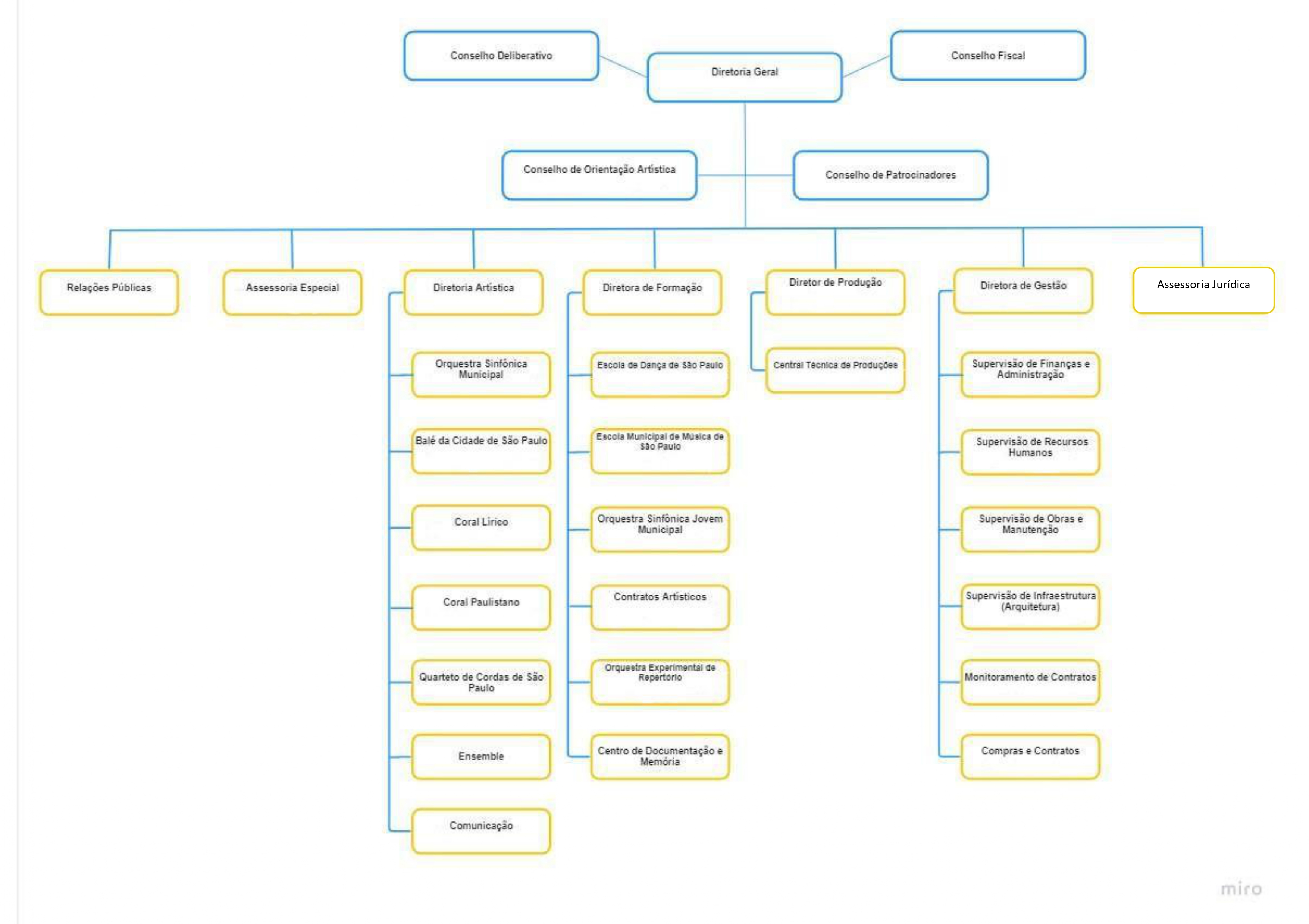
A estrutura da Fundação Theatro Municipal (FTMSP) é composta por 6 (seis) equipamentos públicos e 7 (seis) corpos artísticos.
Dentre os 6 equipamentos públicos temos: o Theatro Municipal de São Paulo, Praça das Artes, a Central Técnica de Produções Artísticas Chico Giacchieri, a Centro de Documentação e Memória, a Escola de Música de São Paulo e a Escola de Dança de São Paulo.

Os corpos artísticos profissionais são: Orquestra Sinfônica Municipal, Coral Lírico, Coral Paulistano, Quarteto de Cordas de São Paulo, Balé da Cidade de São Paulo e o Ensemble. E, por fim, um corpo artístico formativo/semiprofissional: Orquestra Experimental de Repertório.

A área de formação da FTMSP é composta pelas Orquestra Experimental de Repertório (OER); Escola de Música de São Paulo (EMM), com a Orquestra Sinfônica Jovem Municipal; Escola de Dança de São Paulo (EDASP), com o Balé Jovem de São Paulo; e pelo Centro de Documentação e Memória, com o Museu do Theatro Municipal, além do Núcleo de Ação Educativa, ambos ligados diretamente ao Theatro Municipal.
 

Organograma FTMSP

Diretoria Geral

Diretor Geral
Abraão Mafra

Assessoria Jurídica 
Julia Simões Coutinho

Diretoria Artística

Diretora Artística
Andreia Mingroni

Orquestra Sinfônica Municipal
Regente Roberto Minczuk 

Balé da Cidade de São Paulo
Alejandro Ahmed

Coral Lírico
Hernán Sánchez Arteaga

Coral Paulistano
Regente Maíra Ferreira

Quarteto de Cordas de São Paulo
Marcelo Jaffé (Viola)
Betina Stegmann (Violino)
Nelson Rios (Violino)
Rafael Cesário (Violoncelo)

Ensemble
Alex Ximenez | Violino
Marcos Kiehl | Flauta
Sandro Cássio Francischetti | Violoncelo
Otávio ‘Teco’ Scoss Nicolai | Viola

Comunicação

Isabela Perrelli Bonvicini Antonio

Diretoria de Formação

Diretora de Formação
Leonardo Camargo Oliveira dos Santos

Escola de Dança de São Paulo
Coordenadora Artística - Cristiana de Souza

Escola Municipal de Música de São Paulo
Coordenadora Artística - Angela de Santi

Orquestra Sinfônica Jovem Municipal
Regente Érika Hindrikson

Contratos Artísticos
Marcio Santos da Silva

Orquestra Experimental de Repertório
Regente Wagner Polistchuk

Diretoria de Produção Executiva

Diretor de Produção Executiva 

Enrique Bernardo 

Central Técnica de Produções Chico Giacchieri

Diretoria de Gestão

Diretora de Gestão 
Dalmo Defensor 

Supervisão de Finanças e Administração
Marcelo Valentim de Souza

Supervisão de Recursos Humanos
Viviane Bittencourt

Supervisão de Obras e Manutenção
Amanda Bruno

Monitoramento 
Orthon Koiti Hirano

Licitações, Compras e Contratos
Anastacio Varsamis

 

collections
Galeria de imagens