-
Acesso à informação
Divisor de acesso à informação
-
Transparência São Paulo
Divisor de transparência São Paulo
-
Legislação
Legislação
-
Ouvidoria
Ouvidoria
- 156
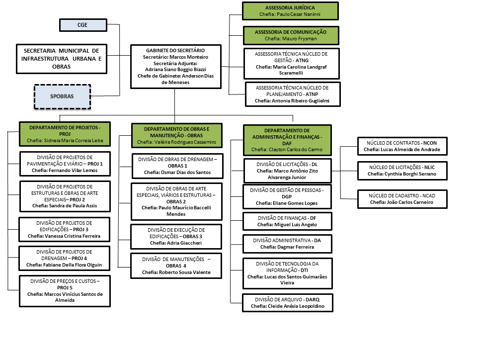
Infraestrutura Urbana e Obras
Organograma e Estrutura Administrativa
Terça-feira, 11 de Novembro de 2025 | Horário: 15:00
Clique aqui para acessar o organograma em tamanho maior.
QUEM É QUEM
Secretário de Infraestrutura Urbana e Obras
Marcos Monteiro
Assessoria Jurídica
Paulo Cesar Nannini
Departamento de Projetos - PROJ
Sidneia Maria Correia Leite
Departamento de Obras e Manutenção - OBRAS
Valeria Cassemiro
Departamento de Administração e Finanças - DAF
Clayton Carlos do Carmo
Assessoria de Comunicação
Mauro Frysman
collections
Galeria de imagens
HAND TALK
Clique neste componente para ter acesso as configurações do plugin Hand Talk
A Prefeitura de São Paulo valoriza sua privacidade!
Em nosso site, utilizamos cookies, que são arquivos salvos no seu computador para auxiliar a coletar informações sobre suas preferências e sobre outras páginas da internet visitadas por você a fim de otimizar sua experiência de navegação em nosso site, apresentando conteúdos personalizados. Ao selecionar "Aceitar todos", você consente com a utilização de cookies. Saiba mais
Em nosso site, utilizamos cookies, que são arquivos salvos no seu computador para auxiliar a coletar informações sobre suas preferências e sobre outras páginas da internet visitadas por você a fim de otimizar sua experiência de navegação em nosso site, apresentando conteúdos personalizados. Ao selecionar "Aceitar todos", você consente com a utilização de cookies. Saiba mais
