Subprefeitura Santana Tucuruvi

Exibindo 1 para 1 de 3
Quarta-feira, 1 de Abril de 2026 | Horário: 10:10
Compartilhe:

Organograma e Estrutura Administrativa

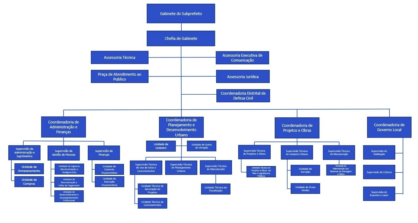
O organograma apresenta a estrutura hierárquica de uma Subprefeitura. No nível mais alto está o Gabinete do Subprefeito, seguido pela Chefia de Gabinete. A Chefia de Gabinete supervisiona a Assessoria Técnica, a Assessoria Executiva de Comunicação, a Praça de Atendimento ao Público, a Assessoria Jurídica e a Coordenadoria Distrital de Defesa Civil. A estrutura principal se ramifica em quatro Coordenadorias. A Coordenadoria de Administração e Finanças trata de suprimentos, gestão de pessoas e finanças. A Coordenadoria de Planejamento e Desenvolvimento Urbano cuida de cadastro, fiscalização, licenciamentos e planejamento. A Coordenadoria de Projetos e Obras gerencia projetos, obras, limpeza urbana, manutenção e habitação. Por fim, a Coordenadoria de Governo Local abrange as áreas de Cultura, Esportes e Lazer. O gráfico detalha as supervisões e unidades específicas dentro de cada uma dessas Coordenadorias.

Quem é Quem

Subprefeito
Sidney Doring Guerra (Magal Guerra)

Chefe de Gabinete
Camila Dias Pedreira 

>>>ÁREAS DA SUBREFEITURA SANTANA TUCURUVI<<<

*GABINETE DO SUBPREFEITO

Assessor Jurídico
João Gabriel Pereira Espinheira

Assessora de Comunicação
Eliene Queila Campos de Oliveira 

Praça de Atendimento
Itaici Grisante 

*COORDENADORIA DISTRITAL DE DEFESA CIVIL

Coordenadora
Maria Hilda Santos Pires

*COORDENADORIA GOVERNO LOCAL

Coordenador
Thiago Soares

Supervisor de Esportes
Cornelio Barbosa de Carvalho Junior

Supervisora de Cultura 
Vivian Ramos da Silva 

Supervisor de Habitação
Claudio Rogerio Firmino
 

*COORDENADORIA DE PLANEJAMENTO E DESENVOLVIMENTO URBANO (CPDU)

Coordenador de Planejamento e Desenvolvimento Urbano
Daniel Tibiriça

Supervisão Técnica de Uso do Solo e Licenciamentos
Sergio Ferreira Souza

Supervisão Técnica de Fiscalização
Renata Torres Soares Puppo de Moraes

*COORDENADORIA DE ADMINISTRAÇÃO E FINANÇAS

Coordenadora
Katia Almeida Ferreira da Silva

Supervisão de Administração e Suprimentos (SAS)
Celso Dias de Oliveira Neto 

Supervisão de Finanças (SF) 
Luciana Aragão de Assis Mendes Polsaque

Supervisão de Gestão de Pessoas (SUGESP)
Izabel Cristina Ferreira

*COORDENADORIA DE PROJETOS E OBRAS (CPO)

Coordenador
Eduardo Atsushi Kwai

Supervisão Técnica de Limpeza Urbana
João Wilson Pereira Dos Santos

Supervisão Técnica de Projetos e Obras
Enio Scomparini dos Santos

 

 

 

collections
Galeria de imagens